為迎接和學習宣傳貫徹黨的二十大,慶祝中國共產主義青年團成立100周年,激勵廣大團員青年砥礪前行、展示青春風采,共青團合肥市委圍繞“喜迎二十大、永遠跟黨走、奮進新征程”主題,組織開展了優秀微團課評選活動。近日,評選結果公布,我校2件學生作品榮獲三等獎。

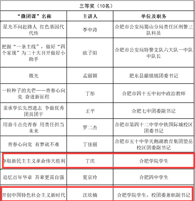
我校城市建設與交通學院2018級土木工程專業學生丁慶報送的團課作品是《奪取新民主主義革命偉大勝利》。丁慶是我校第18屆學生會執行主席,曾任合肥市青聯委員兼副主席,他錄制的團課以新民主主義革命為切入點,回望篳路藍縷的新民主主義革命時期,中國共產黨團結帶領中國人民,浴血奮戰、百折不撓,以武裝的革命反對武裝的反革命,實現了民族獨立、人民解放,為實現中華民族偉大復興創造了根本社會條件。他的團課通過重溫光榮歷史,號召青年學子感悟思想偉力,賡續奮斗精神。
我校經濟與管理學院2019級會計專業學生汪欣楠報送的團課作品是《開創中國特色社會主義新時代》。汪欣楠是我校第19屆學生會執行主席,同時擔任校團委學生兼職副書記,她錄制的團課以黨的十八大為起點,回顧了中國特色社會主義的建設過程,中國共產黨不斷推動全面深化改革向廣度和深度進軍,中國特色社會主義制度更加成熟更加定型,國家治理體系和治理能力現代化水平不斷提高,黨和國家事業煥發出新的生機活力。她在團課中提到時代的接力棒已然傳遞到青年學子手中,號召廣大青年在奉獻中煥發光彩。
今年以來,校團委著力創新青年學生思想引領工作的新方式,以學生喜聞樂見的學習形式,帶領廣大團員青年主動學習,提升學習成效。年初我校成立了學習宣傳貫徹黨的十九屆六中全會青年宣講團,半年來校院兩級團干在校內開展宣講十余場。以南艷青年微信平臺為載體,推出系列學習“套餐”,目前百年黨史學習推文已更新至第四十期,制作了學習黨的十九屆六中全會精神系列學習簽1套50張。
以學生干部作為主講人,錄制微團課是又一創新舉措,校團委邀請馬克思主義學院專業教師作為指導老師,由我校青年學生團干作為主講人,依托校內外紅色教育基地,錄制時長為3~4分鐘的微團課,創新思政教育形式,充分發揮了團屬新媒體的思想引領功能,重點打造一批品牌特色欄目。目前微團課已錄制7期,在南艷青年、臨湖社區公眾號和經開區公眾號同步推送。這種微團課的形式以積極向上的內核思想、生動精煉的表達受到了學生們的青睞和好評。
(團委)