澳门百家乐官网-百家乐投注导航
首頁
部門概況
部門簡介
機構設置
現任領導
師資隊伍
管理隊伍
專職教師
教授
副教授
講師
助教
兼職教師
榮休教師
黨建工作
公告信息
黨建動態
支部風采
理論學習
思想建設
組織建設
黨風廉政
黨建制度
思政課程
本科生思政課
研究生思政課
制度文件
最新論著
教學成果
實踐教學
科學研究
科研項目
科研平臺
學術交流
社會服務
優秀成果
科研制度
研究生教育
招生簡章
碩士點介紹
導師簡介
招生公告
人才培養
本科生培養
研究生培養
學生比賽成果
下載中心
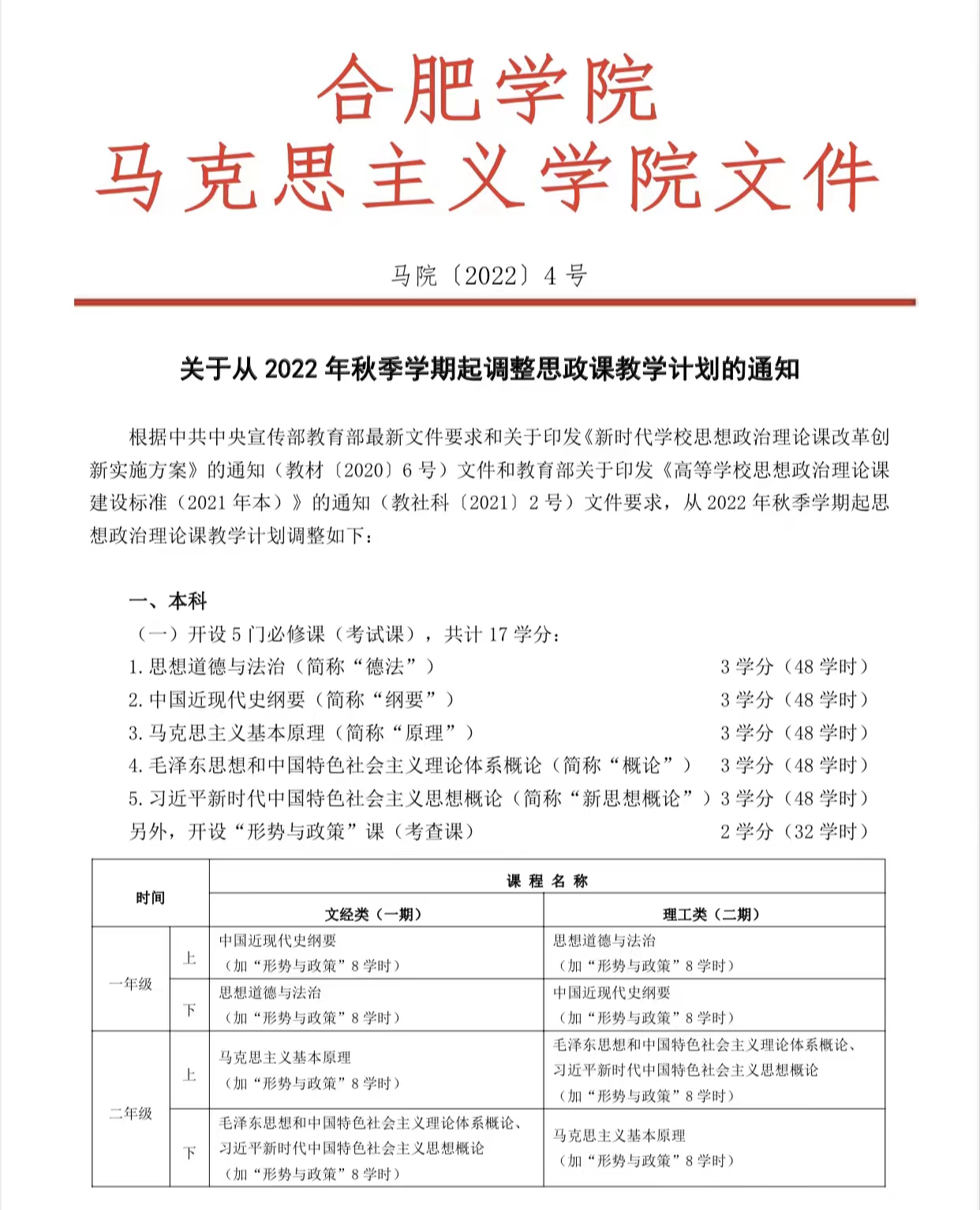
關于從 2022 年秋季學期起調整思政課教學計劃的通知(馬院〔2022〕4 號)
發布時間:2022-07-08?? 瀏覽次數:
525
初審:?? 復審:??終審:思政教學部
地址:中國 安徽省 合肥市 經濟技術開發區 錦繡大道158號
合肥大學 馬克思主義學院(1號教學樓二樓)
友情鏈接:
安徽省教育廳
教育部社會科學司
教育部思想政治工作司
人民網
新華網
中國共產黨新聞網
求是網
Copyright ? 合肥大學 2010 hfuu.edu.cn. All Rights Reserved. 備案號:皖ICP備05002535號
百家乐赌王有哪些
|
百家乐官网赢钱心得
|
申博百家乐下载
|
新郑市
|
百家乐开户平台
|
百家乐官网保单详图
|
百家乐投注庄闲法
|
百家乐官网现实赌场
|
高尔夫百家乐的玩法技巧和规则
|
澳门百家乐官网群官网
|
大发888 代充
|
百家乐官网对付抽水
|
大发888 客服
|
24山向与周天360度关系示意图
|
金盛国际
|
澳门赌百家乐心法
|
百家乐官网牌路分析仪
|
六合彩图库大全
|
百家乐官网下注法
|
瑞昌市
|
大发888官网df888esbgfwz
|
百家乐官网平注法到656
|
赌球平台
|
南宁百家乐赌
|
皇室百家乐官网的玩法技巧和规则
|
沂水县
|
竞咪百家乐的玩法技巧和规则
|
鸟巢百家乐官网的玩法技巧和规则
|
皇冠百家乐官网皇冠网
|
百家乐怎样玩才会赢钱
|
墓地附近做生意风水
|
威尼斯人娱乐城真钱赌博
|
火命与金命做生意
|
百家乐官网学院
|
儋州市
|
网上娱乐城注册送彩金
|
沙龙百家乐娱乐场开户注册
|
百家乐官网平注法到6568
|
百家乐官网网上真钱娱乐场
|
百家乐官网视频地主
|
隆昌县
|