澳门百家乐官网-百家乐投注导航
首頁
學院概況
學院簡介
學院介紹
現任領導
組織機構
系部中心
組織機構工作職責
師資隊伍
黨建工作
組織機構
規章制度
學習園地
紀檢工作
本科生教育
教學管理文件
畢業設計/實習
常用下載
研究生教育
碩士點介紹
培養方案
導師風采
公示公告
招生信息
科學研究
科研動態
科研政策
學生工作
組織簡介
新聞報道
學團榮譽
常用下載
招生就業
招生快訊
專業簡介
培養方案
歷年分數
師資力量
考研情況
就業情況
優質生源基地建設
走訪企業、看望畢業生
畢業生資源表
常見問題解答
就業表格下載
宣傳報道
聯系我們
校友工作
實踐實驗
實驗實訓中心
新聞動態
校企合作實踐基地
理論學習
師資力量
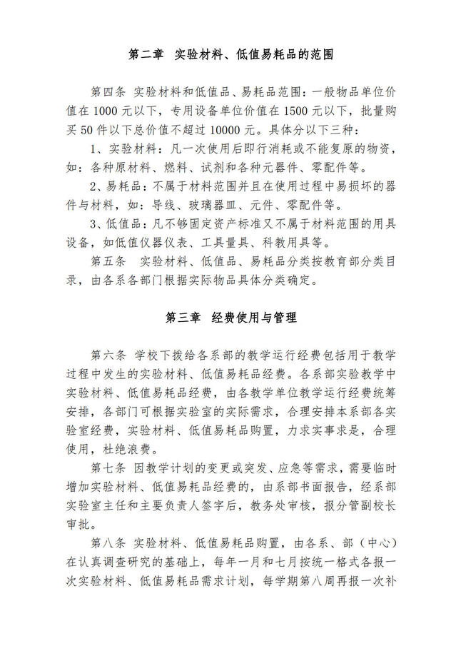
先進制造工程學院資產管理辦法
發布者:實踐實驗
發布時間:2020-04-27
瀏覽次數:
558
Copyright ? 合肥大學 2010 hfuu.edu.cn. All Rights Reserved. 備案號:皖ICP備05002535號
百家乐真人游戏开户
|
百家乐api
|
网页百家乐官网的玩法技巧和规则
|
百家乐官网统计工具
|
山西百家乐官网用品
|
百家乐官网明灯
|
88娱乐城注册
|
bet365备用网址器
|
大发888娱乐场下载iypuqrd
|
大发888娱乐城dmwd
|
太阳成娱乐网
|
百家乐官网没有必胜
|
乐宝百家乐官网娱乐城
|
百家乐官网平投注法
|
澳门百家乐官网文章
|
总统百家乐官网的玩法技巧和规则
|
百家乐官网长龙太阳城
|
百家乐官网免费试玩游戏
|
百家乐官网规则好学吗
|
百家乐官网赌场破解方法
|
百家乐官网实战玩法
|
百家乐官网辅助分析软件
|
百家乐官网玩法皇冠现金网
|
百家乐官网赌场技巧大全
|
澳门百家乐官网哪家信誉最好
|
网上百家乐骗人吗
|
百家乐龙虎
|
亚洲顶级赌场第一品牌
|
E乐博娱乐城
|
最好的百家乐官网投注
|
百家乐官网押注最高是多少
|
百家乐发牌的介绍
|
大发888唯一官网
|
澳门网络游戏
|
百家乐官网大西洋城v
|
足球.百家乐投注网出租
|
百家乐利来
|
百家乐官网赌场筹码
|
百家乐里和的作用
|
德州扑克 玩法
|
澳门百家乐官网娱乐开户
|